刷光使用的设备与磨光和抛光基本相同。常用的刷光轮一般由金属丝(如钢丝、黄铜丝、不锈钢丝、镍-银丝等)、动物毛、合成纤维制成。有时为了特殊的目的,也可采用其他材料。零件材料较硬时,应选择硬金属丝刷光轮;零件材料较软时,则选用软金属丝或人造纤维刷光轮。清理铸铁、钢表面上的氧化物、锈蚀、焊渣、毛刺时,应使用钢丝刷光轮,轮的转速在2000r/min以上,才具有明显的切削力;清理表面上的一般污垢、浮灰或清理软金属表面时,可使用切削力小的黄铜丝刷光轮或纤维丝刷光轮。用刷光的方法来清理零件表面氧化物、锈蚀、毛刺时的生产效率远不如其他方法。
刷子由刷体和刷丝两部分组成。刷体材料有金属、合成橡胶、塑料和夹布胶木等。可以将刷丝嵌入刷体和排孔中,或直接黏结在塑料或合成橡胶的刷体中,也可以与铁丝缠绕成通刷。刷丝材料有金属和非金属两类。金属材料有淬火或不淬火的高强度碳钢、不锈钢和铜丝等。丝径一般为,0.1~0.8mm,不锈钢丝径不大于0.3mm。非金属材料主要有合成丝、聚丙烯塑料、合成橡胶、植物纤维和动物毛等。为了提高刷丝的切削能力和延长工作寿命,上述各种材料的刷丝均可黏附磨料,如碳化硅、氧化铝、立方氮化硼和人造金刚石等。对于金属丝可采用涂、镀磨料。对于非金属丝可以将混有磨料的黏结剂黏合在刷丝工作端,形成2~3mm的小球,也有的将磨料镀于刷丝的工作端。目前广泛采用的是将磨料直接混人具有良好弹性的尼龙丝中,所以俗称尼龙丝刷。
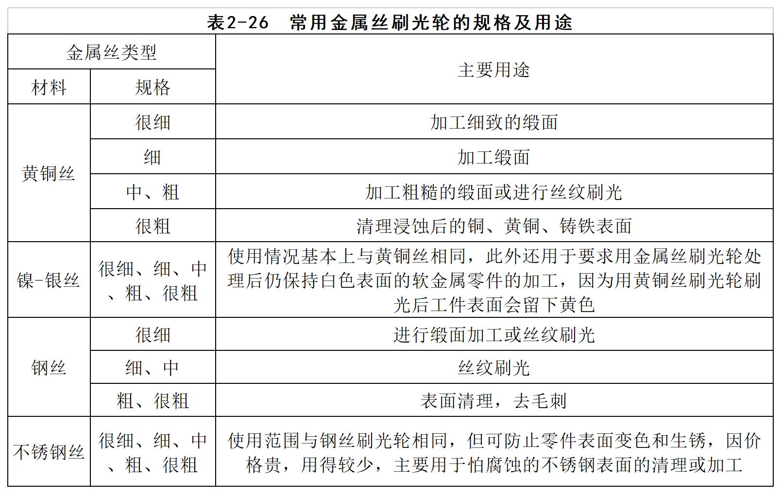
刷光轮的旋转速度一般在1200~2800r/min。直径大的刷光轮,应采用较低的转速,硬质材料的零件,应选用较高的转速。进行湿法刷光时,一般都用水作刷光液,黑色金属的镀前刷光,除用水外,如需去污,则宜采用具有除油功能的清洗剂。刷光轮的种类很多,刷光轮的材料及其形状决定着工件的刷光质量。刷光轮的类型按其使用的材料不同可分金属丝刷光轮和非金属丝刷光轮两类。常用金属丝刷光轮的规格及用途列于表2-26中。
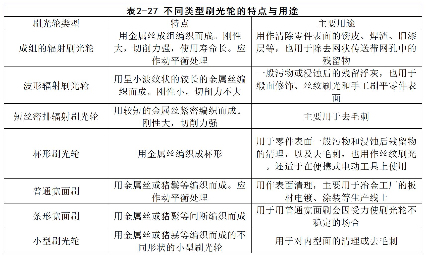
刷光轮按其制作方法和形状分类,可分为成组的辐射刷光轮、波形辐射刷光轮、短丝密排辐射刷光轮、杯形刷光轮、普通宽面刷、条形宽面刷等,如图2-40所示,不同类型刷光轮的特点与用途,如表2-27所列。在具体加工时,对刷光轮及刷光参数的洗理要视零件的材料、性质和具体的技术指标要求而定。


本文转载自《电镀前处理与后处理》编著 李异
(想查询更多表面处理文章,您可以扫描下方二维码点击关注公众号:易镀,公众号内有更多详细的表面处理文章,欢迎您的订阅)
易镀,十分专业的表面处理信息平台,金属表面处理/镁合金蚀刻剂/镁合金除油剂/镁合金漂白剂/镁合金转化膜/环保铝除灰剂/铝三价铬钝化剂/低磷化学镍/铝中磷化学镍/高磷化学镍/银光剂/银保护等。
表面处理难题可咨询:13600421922(程生)


Copyright © 2021 深圳市恒享表面处理技术有限公司 All Rights Reserved 备案号:粤ICP备09192382号 技术支持:易百讯 - 深圳网站建设